РЕМКОМПЛЕКТ
эксплуатация, техническое обслуживание, ремонт автомобиля Москвич 2140, 2140SL "Люкс"
Москвич 2140, 2140SL "Люкс"







Рулевой привод

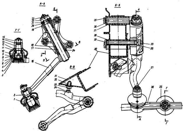
Рис. 172. Рулевой привод: 1 - рычаг рулевой трапеции левый; 2 - наконечник наружный боковой тяги; 3 - регулировочная муфта; 4 - наконечник внутренний боковой тяги; 5 - сошка; 6 - средняя тяга; 7 - маятниковый рычаг; 8 - контргайка с левой резьбой; 9 - контргайка с правой резьбой; 10 - рычаг правый рулевой трапеции

Рулевой привод состоит из рычагов 1 и 10 (рис. 172) рулевой трапеции, сошки 5, маятникового рычага 7, средней тяги 6, правой и левой боковых тяг рулевой трапеции. Левая и правая боковые рулевые тяги состоят из наружных наконечников 2, внутренних наконечников 4, регулировочных муфт 3 и контргаек 8 и 9.

Средняя рулевая тяга 6 откована за одно целое с головками шарниров. На стержне тяги имеются две бобышки с конусными отверстиями, в которые входят хвостовики шаровых пальцев внутренних наконечников боковых тяг рулевой трапеции.

В целях предотвращения проворачивания средней рулевой тяги вокруг ее продольной оси, головка пальца 2 (рис. 173) имеет овальную форму.

Рис. 173. Шарниры рулевых тяг: 1 - пластмассовая втулка; 2 - палец с овальной головкой; 3 - стопорное кольцо; 4 - заглушка; 5 - резиновое уплотнительное кольцо; 6 - пружина; 7 - вкладыш нажимной; 8 - вкладыш опорный нижний; 9 - шплинт-проволока; 10 - вкладыш опорный верхний; И - поддерживающая шайба; 12 - грязезащитный чехол; 13 - шаровой палец; 14 - бобышка сошки; 15 - гайка; 16 - маятниковый рычаг; 17 - ось; 18 - резиновые втулки; 19 - кронштейн маятникового рычага; 20, 24, 26 - шайбы простые; 21 - шайба с лыской; 22 - гайка; 23 - шплинт; 25 - болт длинный; 27 - втулка большая; 28 - втулка малая; 29 - болт короткий; 30 - лонжерон; 31 - ограничитель поворота; 32 - фланцевая гайка; 33 - гайка; 34 - болт ограничителя поворотов; 35 - наконечник боковой тяги; 36 - средняя тяга; 37 - шплинт; 38 - шайба пружинная; 39 - гайка

Шарниры рулевых тяг самоподжимающиеся и регулировке в эксплуатации не подлежат. Все шесть шарниров рулевого привода надежно защищены от попадания грязи и не требуют пополнения смазки в эксплуатации. Смену ее производите только при разборке и сборке шарниров при ремонте.

Разборка и сборка шарниров рулевого привода

Для разборки и сборки шарниров рулевого привода используйте следующий инструмент и приспособления: съемник шарового пальца (9480-3194), тиски, приспособление для сборки шарниров (9680-2085).

Разборку шарниров производите в следующем порядке:

1. Отверните на один-два оборота гайку шарового пальца и сдвиньте с места шаровой палец при помощи съемника (рис. 174). Если съемника нет, нанесите несколько резких ударов молотком по боковым поверхностям головок сошки или поворотного рычага.

2. Легкими ударами молотка по торцу пальца через медную или алюминиевую прокладку сдвиньте палец, а затем, отвернув гайку, вытащите его.

3. Развяжите проволоку 9 (рис. 173) с грязезащитного чехла 12 и снимите чехол и поддерживающую шайбу 11.

4. Сожмите усики стопорного кольца 3 и выньте кольцо из наконечника рулевой тяги.

5. Выньте из наконечника заглушку 4, резиновое кольцо 5, пружину 6, нажимной 7 и нижний 8 вкладыши, шаровой палец 13 и опорный вкладыш 10.

Рис. 174. Съемник шаровых пальцев рулевой трапеции: 1 - корпус; 2 - винт; 3 - сошка (или маятниковый рычаг, или средняя тяга)

Сборку шарниров тяг рулевого привода производите в следующем порядке:

1. Вложите в наконечник рулевой тяги, предварительно смазав, опорный вкладыш, шаровой палец, нижний и нажимной вкладыши, пружину, резиновое кольцо и заглушку.

2. С помощью приспособления (рис. 175) или утопив заглушку отверткой и сжав усики стопорного кольца, установите стопорное кольцо в канавку наконечника.

3. Покачивая шаровой палец рукой из одного крайнего положения в другое, убедитесь в том, что для перемещения пальца требуется некоторое усилие. Если после замены изношенных деталей качание пальца все же будет очень легким, выньте заглушку и подложите под нее шайбу толщиной 0,5-2 мм и диаметром, равным диаметру заглушки. Осевое перемещение пальца не должно быть более 0,5 мм при усилии 80-100 Н (8-10 кгс). Наденьте на палец поддерживающую шайбу.

4. Наденьте на наконечник рулевой тяги полностью заполненный смазкой грязезащитный чехол, аккуратно вложите в паз чехла проволоку, заверните ее концы на два-три оборота и наверните на резьбовой конец хвостовика шарового пальца гайку.

Рис. 175. Приспособление для сборки шарниров рулевых тяг: 1 - корпус; 2 - винт; 3 - вороток; 4 - контргайка; 5 - стержень; 6 - втулка с прорезью; 7 - наконечник рулевых тяг

Сборку боковых тяг рулевого привода произведите в следующей последовательности:

1. Наверните на наружные наконечники гайки с правой резьбой, а на внутренние - гайки с левой резьбой на одинаковое для обоих наконечников расстояние от торца резьбовых хвостовиков.

2. Вверните наконечники в соединительные муфты на одинаковую длину. Затем, вращая муфты, установите размер 336 мм между центрами шарниров обеих боковых тяг.

Маятниковый рычаг

Маятниковый рычаг 16 (см. рис. 173) соединен с правой головкой средней тяги рулевой трапеции с помощью овального пальца.

Кронштейн 19 маятникового рычага крепится к лонжерону аналогично картеру рулевого механизма одним длинным болтом 25 и двумя короткими болтами 29. Ограничение поворота внутреннего колеса осуществляется с помощью выступов, имеющихся на маятниковом рычаге и сошке, которые упираются в головки болтов 34, ввернутых во фланцевые гайки 32 ограничителей 31, приваренных к обоим лонжеронам. Законтриваются болты с помощью гаек 33.

При износе втулок маятникового рычага произведите их подтяжку, не снимая маятникового рычага с автомобиля, для этого расшплинтуйте гайку, подтяните ее до исчезновения ощутимого люфта в соединении и зашплинтуйте.

Снятие, разборка и сборка маятникового рычага

Снятие и разборку маятникового рычага производите в следующем порядке:

1. Приподнимите домкратом правую переднюю часть автомобиля, опустите ее на подставку и снимите правое колесо.

2. Выверните болты 25, 29 (рис. 173) крепления кронштейна 19 маятникового рычага к лонжерону 30 рамы.

3. Снимите маятниковый рычаг 16 с конуса пальца средней тяги 36 (см. выше раздел "Разборка и сборка шарниров рулевого привода").

4. Зажмите кронштейн маятникового рычага в тиски, расшплинтуйте и отверните гайку 22 оси рычага. Снимите шайбу 21 и простую шайбу 20.

5. Покачивая за рычаг 16, выньте ось 17 из кронштейна.

6. Снимите нижнюю втулку 18 и шайбу 24 с оси рычага и выньте верхнюю втулку 18 из отверстия кронштейна.

Сборку и установку маятникового рычага производите в обратной последовательности. Перед сборкой зачистите ось мелкозернистой шкуркой. Момент затяжки оси должен быть 7,5-15 Н·м (0,75-1,5 кгс·м), что соответствует усилию 50-100 Н (5,0-10 кгс), приложенному на конце маятникового рычага.

Сборка рулевого привода и установка его на автомобиль

Сборку и установку рулевого привода производите в следующем порядке:

1. Вставьте хвостовики пальцев внутренних шарниров боковых рулевых тяг в конусные отверстия средней рулевой тяги, наверните и затяните гайки. Затем их зашплинтуйте.

2. Установите на правый лонжерон кронштейн маятникового рычага и затяните слегка гайки болтов крепления.

3. Вставьте хвостовики пальцев шарниров средней рулевой тяги в конусные отверстия головок сошки и маятникового рычага, наверните и затяните гайки. Затем их зашплинтуйте. Проследите за тем, чтобы шарнир средней рулевой тяги, имеющий большую высоту (в котором установлен палец с овальной головкой), был присоединен к маятниковому рычагу.

4. Вставьте хвостовики пальцев наружных шарниров в конусные отверстия рычагов рулевой трапеции, наверните и затяните гайки. Затем их зашплинтуйте. Момент затяжки всех гаек шаровых пальцев 50-62 Н·м (5,0-6,2 кгс·м).

5. Поднимая или опуская маятниковый рычаг, установите головку маятникового рычага на одном уровне с головкой сошки (при этом средняя тяга расположится горизонтально) и затяните болты крепления кронштейна маятникового рычага к раме моментом 40-65 Н·м (4,0- 6,5 кгс·м)

6. После установки рулевых тяг и регулировки схождения передних колес (сохраняя установленное положение передних колес), установите наружные торцы наконечников параллельно торцам бобышек, к которым они присоединены. Затем, придерживая наконечники и регулировочные муфты от проворачивания, затяните контргайки регулировочных муфт моментом 50-62 Н·м (5,0-6,2 кгс·м). При этом, если сошка установлена в среднее положение, соответствующее прямолинейному движению автомобиля, спицы рулевого колеса должны быть расположены симметрично относительно вертикальной плоскости. При этом риска, нанесенная на торце вала рулевого механизма, и треугольные прорези в центральном отверстии основания выключателя сигнала должны располагаться на одной линии.

В случае, если спицы расположены несимметрично, снимите рулевое колесо, установите его в правильное положение и закрепите на валу рулевого механизма.