![]() |
![]() |
![]() |
|||
| РЕМКОМПЛЕКТ эксплуатация, техническое обслуживание, ремонт автомобиля ВАЗ 1111 |
|||||
|
|
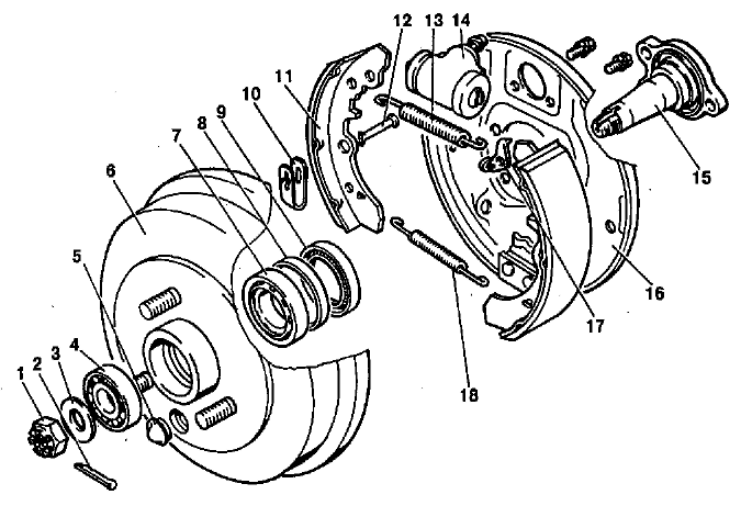
Тормозной механизм заднего колесаСнятие и установка Снятие. Поднимите заднюю часть автомобиля, снимите колесо, колпак ступицы, а затем и барабан тормоза, расшплинтовав и отвернув гайку крепления подшипников ступицы. Ослабив трос стояночной тормозной системы, отсоедините от рычага 10 (см. рис. 6-4) наконечник 11 троса, снимите пружину 12, нижнюю стяжную пружину и пластинчатые пружины 1. Снимите тормозные колодки в сборе с разжимной планкой и верхней стяжной пружиной, для чего предварительно выведите из зацепления нижние концы тормозных колодок. Отсоедините от колодок разжимную планку и верхнюю стяжную пружину. Отверните гайку болта, соединяющего рычаг 10 ручного привода колодок с колодкой. Приняв меры, не допускающие утечку жидкости из главного цилиндра, отсоедините от колесного цилиндра 14 (рис. 6-18) трубку подвода тормозной жидкости и заглушите входные отверстия цилиндра и трубки. Снимите колесный цилиндр 14. При замене и гита 16 тормоза отверните болты его крепления к фланцу оси 15 заднего колеса и снимите щит.
Рис. 6-18. Детали тормозного механизма и оси заднего колеса: 1 - гайка; 2 - шплинт; 3 - шайба; 4 - передний подшипник; 5 - заглушка; 6 - барабан со ступицей колеса; 7 - задний подшипник; 8 - дистанционное кольцо сальника; 9 - сальник: 10 - пластинчатая пружина; 11 - тормозная колодка; 12 - стойки колодки; 13 - верхняя стяжная пружина колодок; 14 - колесный цилиндр; 15 - ось ступицы заднего колеса; 16 - щит тормоза; 17 - зацеп пружины; 18 - нижняя стяжная пружина колодок Установку деталей тормозного механизма проводите в последовательности, обратной снятию. После установки колодок на щите тормоза убедитесь, что концы колодок правильно расположились в пазах упоров поршней колесного цилиндра и на опорной пластине. Разборка и сборка колесных цилиндров Снимите защитные колпачки 1 (рис. 6-19), поршни 2, выньте уплотнители 3, опорные чашки 9 с пружиной, затем выверните штуцер 7 с резиновым уплотнительным кольцом 8. Проверьте чистоту рабочих поверхностей цилиндра и поршней. Поверхности должны быть совершенно гладкими, без рисок и шероховатостей - во избежание утечки жидкости и преждевременного износа поршней и уплотнителей. Дефекты на зеркале цилиндра устраните притиркой или шлифованием. Однако увеличение внутреннего диаметра не допускается. Проверьте упругость пружины - ее длина в свободном состоянии должна быть 34 мм, а под нагрузкой 35+2 H (3,5+0,2 кгс) - 17,8 мм. Замените уплотнители новыми. Проверьте состояние защитных колпачков цилиндра - при необходимости замените их. Перед сборкой обильно смажьте все детали тормозной жидкостью. В последовательности, указанной на рис. 6-19, без усилий установите детали в корпус цилиндра, чтобы не повредить трущиеся поверхности. Установите защитные колпачки, затем проверьте перемещение поршней - оно должно быть плавным, без заеданий.
Рис. 6-19. Детали колесного цилиндра: 1 - защитный колпачок; 2 - поршень;3 - уплотнитель; 4 - пружина; 5 - корпус цилиндра; 6 - колпачок штуцера; 7 - штуцер выпуска воздуха; 8 - резиновое кольцо; 9 - чашка пружины Проверка технического состояния деталей Колодки. Внимательно проверьте, нет ли на колодках повреждении и деформации. Проверьте упругость стяжных и пластинчатых пружин колодок - при необходимости замените их. Верхняя стяжная пружина должна иметь длину 99 мм под нагрузкой 203+20 H (20,7+2 кгс), нижняя - 90 мм под нагрузкой 134+13 H (13,6+1,3 кгс). Проверьте чистоту накладок. Если обнаружены грязь или следы смазки, тщательно очистите накладки металлической щеткой и промойте уайт-спиритом. Кроме того, проверьте, нет ли утечки смазки внутри барабана - обнаруженную неисправность устраните. Колодки заменяйте новыми, если толщина накладок стала менее 1,5 мм. Замену проводите одновременно на обоих тормозных механизмах, то есть меняются обе пары колодок. Тормозные барабаны. Осмотрите тормозные барабаны. Если на рабочей поверхности имеются глубокие риски или чрезмерная овальность -расточите барабаны на станке, а затем абразивными мелкозернистыми брусками прошлифуйте их. Это увеличит долговечность накладок, улучшит равномерность и эффективность торможения. Увеличение диаметра барабана (180 мм) после расточки и шлифовки допускается до 181 мм. Предельно допустимый диаметр барабана 181,5 мм. Эти требования должны строго соблюдаться - в противном случае нарушается прочность барабана. Проверка колесных цилиндров задних тормозов на стенде Установите цилиндр на стенд, присоедините к нему трубопровод от манометров (рис. 6-20) и прокачайте систему.
Рис. 6-20. Схема проверки колесных цилиндров: 1 - упоры поршней; 2 - испытываемый цилиндр; 3 - кронштейн крепления цилиндра; 4 - манометр низкого давления; 5 - манометр высокого давления; 6 - цилиндр для создания давления; 7 - емкость; 8 - маховик Отрегулируйте упоры 1 так, чтобы в них упирались поршни колесного цилиндра. Проверьте отсутствие утечки жидкости. Подключите манометр 4 низкого давления и, медленно вращая маховик 8, установите по манометру давление жидкости 0,05 МПа (0,5 кгс/см2). Убедитесь, что установленное давление удерживается в течение 5 мин. Повторите аналогичное испытание при давлении 0,1-0,2-0,3-0,4-0,5 МПа (1-2-3-4-5 кгс/см2). Снизьте давление и подключите манометр 5 высокого давления. Придерживаясь указанных правил, повторите испытание при давлении 5-10-15 МПа (50-100-150 кгс/см2). Не допускается снижение давления из-за утечки жидкости через уплотнительные элементы, соединения трубопроводов, штуцеры для прокачки гидропривода или через поры отливки. Допускается незначительное (не более 0,5 МПа [5 кгс/см2] в течение 5 мин) уменьшение давления из-за усадки уплотнителей. |
||||