РЕМКОМПЛЕКТ
эксплуатация, техническое обслуживание, ремонт автомобиля ВАЗ 2115, ВАЗ 2115-01, ВАЗ 2115-20, ВАЗ 2114, ВАЗ 2114-20
ВАЗ 2115







Снятие и установка силового агрегата

Силовой агрегат состоит из двигателя и коробки передач. Снимают его с помощью гидроподъемника или тали, опуская из отсека двигателя на тележку. При этом наконечники валов привода передних колес отсоединяются от силового агрегата и остаются на автомобиле.

Снятие и установку силового агрегата производите в следующем порядке.

Поставьте автомобиль на подъемник и затормозите его рычагом привода стояночной тормозной системы. Установите упоры под задние колеса, вывесьте передние колеса и откройте капот.

Перед снятием силового агрегата необходимо убрать давление в системе подачи топлива. Для этого отсоедините колодку жгута проводов электробензонасоса от жгута проводов системы зажигания, запустите двигатель, дайте ему поработать до остановки, а затем включите стартер на 3 с для выравнивания давления в трубопроводах.

Отсоедините провод массы от клеммы "минус" аккумуляторной батареи и от двигателя.

Отсоедините шланги подвода и слива топлива от трубок на двигателе. Закройте отверстия шлангов и трубок, чтобы в них не попала грязь.

Отсоедините трос привода акселератора от дроссельного патрубка и от кронштейна на ресивере.

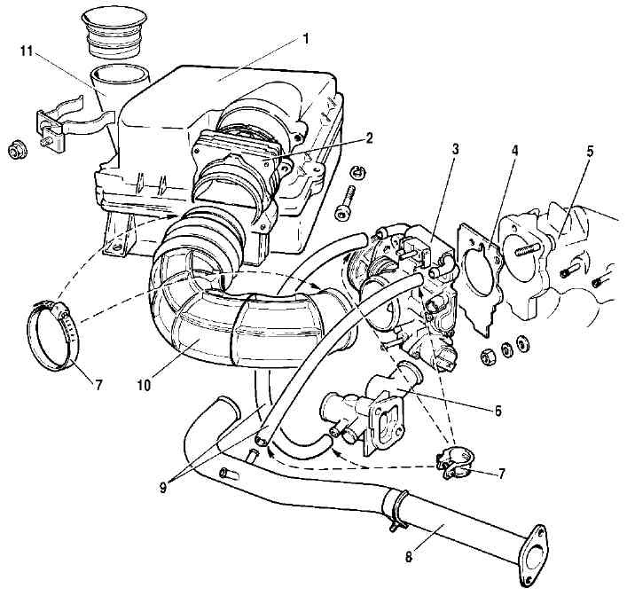
Ослабьте два стяжных хомута 7 (рис. 2-3) и снимите шланг 10 впускной трубы, отсоединив от его патрубка шланг вентиляции картера двигателя.

Рис. 2-3. Снятие узлов и деталей системы подачи воздуха: 1 - воздушный фильтр; 2 - датчик массового расхода воздуха; 3 - дроссельный патрубок; 4 - уплотнительная прокладка; 5 - ресивер; 6 - выпускной патрубок системы охлаждения двигателя; 7 - хомуты крепления шлангов; 8 - подводящая труба насоса охлаждающей жидкости; 9 - шланги подогрева дроссельного патрубка; 10 - шланг впускной трубы; 11 - шланг забора воздуха

Открутите гайку и отсоедините шланг 11 забора воздуха вместе с кронштейном.

Снимите воздушный фильтр 1 с датчиком 2 массового расхода воздуха, срезав ножом три резиновые опоры, которыми фильтр крепится к кузову.

Отсоедините от ресивера шланги отбора разрежения к регулятору давления топлива и к вакуумному усилителю тормозов.

Отсоедините шланг продувки адсорбера от дроссельного патрубка (если на автомобиле имеется система улавливания паров бензина).

Отсоедините провода от дроссельного патрубка, модуля зажигания, от жгута проводов форсунок, от стартера и генератора, от всех датчиков, имеющихся на силовом агрегате, и от выключателя света заднего хода на коробке передач.

Поднимите автомобиль на подъемнике и снимите брызговик двигателя, отвернув болты его крепления к кузову.

Слейте охлаждающую жидкость, отвернув сливные пробки блока цилиндров и радиатора при снятой крышке расширительного бачка и открытом кране отопителя.

Рис. 2-4. Рымы для строповки силового агрегата

Рис. 2-5. Вид снизу на коробку передач: 1 - тяга привода рычага переключения передач; 2 - хомут; 3 - шарнир штока выбора передач; 4 - валы привода передних колес; 5 - коробка передач

Слейте масло из коробки передач, отвернув сливную пробку.

Отсоедините шланги от патрубка головки цилиндров и термостата.

Отсоедините от коробки передач трос привода сцепления.

Если двигатель снимается с помощью тали, то зацепите двигатель за рымы (рис. 2-4), установленные на головке цилиндров и коробке передач. Поднимите автомобиль на подъемнике, одновременно подтягивая цепь тали, чтобы силовой агрегат оставался подвешенным на тали.

Отсоедините тягу 1 (рис. 2-5) привода рычага переключения передач от шарнира 3 штока выбора передач, отвернув болт хомута 2.

Отверните и снимите болты (с коническими пружинами), стягивающие фланцы приемной трубы и нейтрализатора. Выньте уплотнительное кольцо, находящееся между фланцами труб, и отсоедините приемную трубу глушителей от нейтрализатора.

Отверните болты крепления к кузову кронштейнов 30 (см. рис. 4-1) растяжек 29 рычагов передней подвески, ослабьте гайки крепления растяжек к рычагам 22 подвески и поверните растяжки в такое положение, чтобы они не мешали снятию силового агрегата. Отсоедините шаровые шарниры 21 рычагов подвески от поворотных кулаков.

Выньте из полуосевых шестерен коробки передач наконечники внутренних шарниров валов 4 (см. рис. 2-5) привода передних колес и отведите валы в сторону. Вынимать можно съемником 67.7801.9524, или резко ударяя молотком через выколотку по корпусу внутреннего шарнира.

Отсоединив один из валов, зафиксируйте полуосевую шестерню технологической оправкой или заглушкой, чтобы она не выпала в картер коробки передач. После отсоединения второго вала также закройте отверстие заглушкой.

Если силовой агрегат снимается с помощью специальной тележки с гидроподъемником, то подведите ее под автомобиль и поднимите опорные кронштейны гидроподъемника до упора в силовой агрегат.

Отверните болты крепления опор подвески силового агрегата к кузову (рис. 2-6) и опустите силовой агрегат гидроподъемником вниз. Если применяется таль, то перемещая цепь тали, осторожно опустите силовой агрегат на тележку.

Рис. 2-6. Подвеска силового агрегата: 1 - кронштейн задней подвески; 2 - опора задней подвески; 3 - опора левой подвески; 4 - кронштейн левой подвески; 5 - кронштейн с опорой передней подвески

Устанавливайте силовой агрегат в порядке, обратном снятию.

ПРЕДУПРЕЖДЕНИЕ. Перед соединением валов привода передних колес с коробкой передач установите новые стопорные кольца на наконечники внутренних шарниров. Повторное использование стопорных колец недопустимо, так как это может привести к самопроизвольному отсоединению валов от коробки передач при движении автомобиля.

Резиновые опоры крепления воздушного фильтра одноразового использования. Поэтому при установке воздушного фильтра устанавливайте новые опоры.

После установки силового агрегата отрегулируйте привод акселератора. При полностью отпущенной педали привода акселератора дроссельная заслонка должна быть полностью закрыта. Трос привода должен быть натянут. Прогиб троса от усилия руки должен быть не более 10 мм. При необходимости натяжение троса привода отрегулируйте регулировочными гайками наконечника троса.

При полностью нажатой педали акселератора до упора дроссельная заслонка должна быть полностью открыта, сектор дроссельной заслонки не должен иметь дополнительного хода. При необходимости дополнительный ход устраните подгибанием упора педали в салоне автомобиля.

Привод выключения сцепления отрегулируйте согласно указаниям подраздела "Сцепление". Проверьте и отрегулируйте углы установки передних колес (см. подраздел "Передняя подвеска").

Проверьте работу системы управления двигателем, как указано в "Руководстве по техническому обслуживанию и ремонту системы управления двигателем с распределенным впрыском топлива".